Nieuwsflits november/december 2025

Het bestuur van onze vereniging komt elke maand bij elkaar om te vergaderen. Na elke vergadering worden alle leden geïnformeerd over de laatste ontwikkelingen/stand van zaken via een korte nieuwsflits. Lees gauw verder!

Nieuwjaarsborrel 4 januari; jij komt toch ook?

Het jaar is alweer bijna voorbij en 2026 staat voor de deur. Wij nodigen je daarom hierbij van harte uit voor de nieuwsjaarborrel om te proosten op een goed en sportief 2026. Het bestuur kijkt uit naar een nieuw jaar vol gezelligheid, verbinding en verrassende evenementen (zie hieronder)!

Datum: zondag 4 januari

Tijd 16.00 tot 18.00 uur

Locatie: Brasserie Berg & Dal

Ben je er ook bij? Meld je vóór 31 december aan via de ClubApp onder ‘Aanmelden evenementen’ bij 'Week 1 2026'.

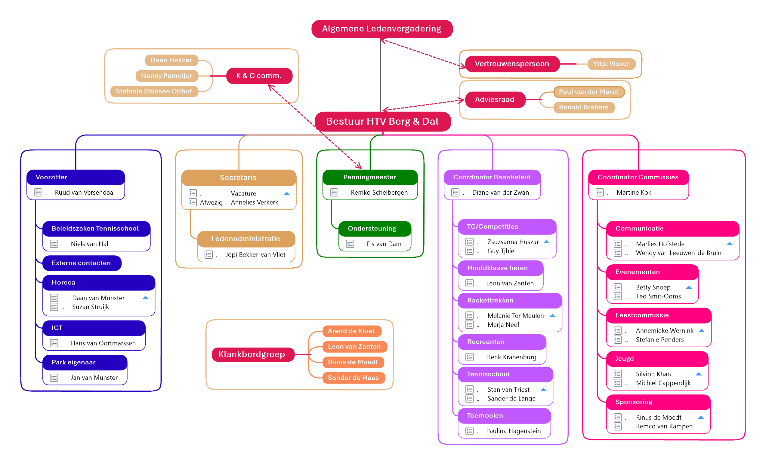
Vacature bestuursfunctie: Secretaris

Ben jij sportief ingesteld en wil je een steentje bijdragen aan het succes van onze vereniging? Door wat interne wisselingen in het bestuur, o.a. omdat Monique Schouten is gestopt, zijn wij nu op zoek naar iemand die de administratieve spil wil worden van het bestuur. Martine is nu nog secretaris van de vereniging, maar gaat, wanneer de vacature van secretaris is ingevuld, de functie van coördinator commissies vervullen.

Wat houdt het in: als secretaris ben je verantwoordelijk voor de correspondentie, vergaderingen en de belangrijke stukken. En maak je samen met de penningmeester en voorzitter deel uit van het dagelijks bestuur. 

Taken: beheren van de (digitale) correspondentie, voorbereiden en notuleren van bestuursvergaderingen en het bewaken van de naleving van de statuten en het huishoudelijk reglement.

Heb je interesse of wil je meer weten? Stuur je motivatie en eventuele vragen naar voorzitter@htvbergendal.nl. Bekijk hieronder het organigram van HTV Berg & Dal:

organigram

Feestcommissie Berg & Dal van start!

Met veel enthousiasme kondigen wij aan dat vanaf heden onze vereniging een eigen feestcommissie heeft!
De commissie is opgericht om nieuwe energie, frisse ideeën en een vleugje verjonging in onze vereniging te brengen. We zijn dan ook trots om de leden van deze nieuwe commissie te mogen voorstellen: Stefanie Penders, Annemieke Wernink, Maura Matekovic en Pedro de Oliveira Coelho.
Er wordt nog volop gebrainstormd, maar dat er een goed feest aankomt volgend jaar staat vast!

Horeca-actie: 15% korting! 

Wist je dat je als lid in de Brasserie 15% korting krijgt op drankjes? Veel leden weten dit nog niet, dus goed om even te onthouden!

Let op: de korting wordt niet automatisch verrekend. Vraag er daarom zelf even naar bij de bar.

Afhangen – Belangrijke wijzigingen per 15 januari 2026

Er komen binnenkort veranderingen aan in het afhangsysteem. De streefdatum voor invoering is 15 januari 2026. De proefperiode voor 60 minuten single speeltijd is inmiddels geëvalueerd— met positief resultaat: deze speeltijd blijft definitief.

Daarnaast heeft het bestuur besloten dat in de daluren de speeltijd voor dubbelspel wordt verlengd van 60 naar 90 minuten. Een fijne verruiming voor iedereen die graag wat langer speelt!

De nieuwe speeltijden worden:

Maandag t/m vrijdag

  • Drukke uren (09.00–12.00 & 18.00–sluit): Single: 1 uur, Dubbel: 1 uur
  • Daluren (12.00–18.00): Single: 1 uur, Dubbel: 1,5 uur

Zaterdag & zondag

  • Drukke uren (09.00–12.00): Single: 1 uur, Dubbel: 1 uur
  • Daluren (12.00–sluit): Single: 1 uur, Dubbel: 1,5 uur

Wijzigingen in afhangen & bevestigen

  • Single: afhangen via de ClubApp/website en op het park bevestigen met 2 personen.
  • Dubbelspel: afhangen via de ClubApp/website en op het park bevestigen met minimaal 3 personen.

Niet bevestigd? Dan vervalt je reservering automatisch en kan de baan opnieuw worden afgehangen door andere leden. Houd hier dus rekening mee!

Zodra het systeem technisch is aangepast, laten we dit weten.

Waarom deze veranderingen?

Na een grondige evaluatie blijkt dat er helaas regelmatig ‘creatief’ wordt afgehangen. Met deze aanpassingen komt het bestuur tegemoet aan de wensen van veel leden en zorgen we samen voor een eerlijk, overzichtelijk en gastvrij baangebruik.

Vrijwilligersdag groot succes!

Op zondag 26 oktober 2025 waren er meer dan vijftig vrijwilligers aanwezig bij de speciaal voor hen georganiseerde brunch in de Brasserie van Berg & Dal. De meesten van hen zijn daarna de baan op gegaan om hun slagen en tactiek te verbeteren tijdens een clinic van acht enthousiaste trainers van tennisschool Van Hal. Daarna werden de hersenen gekraakt tijdens de pubquiz onder leiding van Sjak Rutten. Alle vrijwilligers werden op deze manier bedankt voor hun inzet voor de vereniging. Na een zeer geslaagde dag kreeg iedereen tot slot nog een heel mooi tennisjack met het logo van Berg & Dal mee naar huis. De organisatie van die dag was in handen van Monique en Annelies. Hartelijk dank voor jullie inzet!

Vrijwilligersdag 2025

Nieuws Overzicht